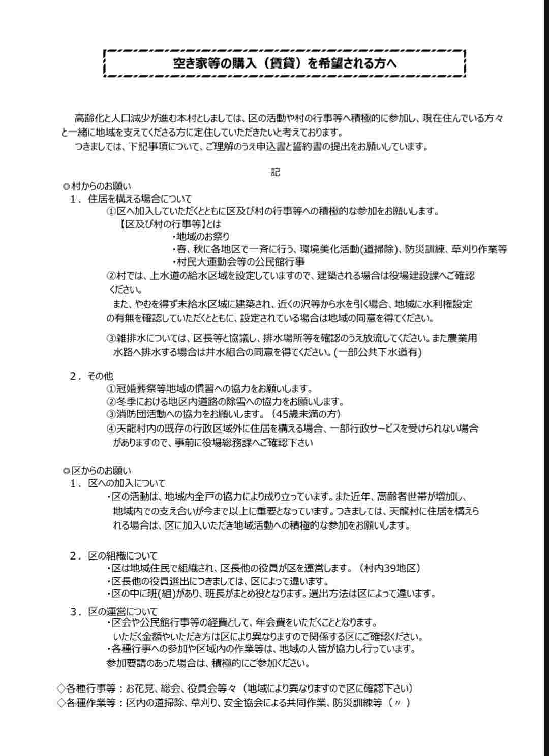
1 : 2025/08/24(日) 02:24:39.50 ID:OK8gNT9Nd
2 : 2025/08/24(日) 02:28:44.34 ID:4oTsh55W0
阿智村から南は人間が生活出来る場所じゃないやろ
3 : 2025/08/24(日) 02:30:19.94 ID:SV7HHF7o0
ど田舎なんてどこもこんなもんじゃねえの
4 : 2025/08/24(日) 02:31:16.18 ID:5vdaxjbs0
花祭りとかやってる辺りよな
このくらいは協力したれや
このくらいは協力したれや
5 : 2025/08/24(日) 02:31:43.22 ID:AHid8Nub0
外人には関係ねえ
6 : 2025/08/24(日) 02:37:21.76 ID:PD7RcrHV0
だれも引っ越ししてこんやろ
7 : 2025/08/24(日) 02:39:57.66 ID:BTaX75l+0
こりゃだれも居つかんわ
田舎やし近所づきあいは全くしないってのはアカンが
こんな規約でガチガチにされたら居つくなんて選択は出ない
田舎やし近所づきあいは全くしないってのはアカンが
こんな規約でガチガチにされたら居つくなんて選択は出ない
8 : 2025/08/24(日) 02:41:29.20 ID:ErgFHxVS0
なんで田舎の村に移住して時間外労働しなきゃいけねえんだ?
9 : 2025/08/24(日) 02:42:42.19 ID:I21UUvk30
絶対に住みたくない
10 : 2025/08/24(日) 02:43:03.44 ID:SRLBBc+S0
就活の時もこういう条件多いとこは大抵ダメやって学習してるからなんとなくどういうやつが住んでるのか想像できるわ
11 : 2025/08/24(日) 02:44:34.61 ID:h+CwldGC0
消防団(45歳未満の方)はすごいな
ここまで爺婆優遇の搾取ルール未だに公言する自治体あるんだな
ここまで爺婆優遇の搾取ルール未だに公言する自治体あるんだな
12 : 2025/08/24(日) 02:48:47.21 ID:FyTuoOH10
だるすぎやろw
なんで地方移住が老人介護のためになっとるねん
なんで地方移住が老人介護のためになっとるねん
14 : 2025/08/24(日) 02:52:07.34 ID:RoM1pyYP0
だから滅びた
16 : 2025/08/24(日) 02:52:52.04 ID:N4SYw6HG0
お前らみたいな引きこもりチー牛には無縁の話やろ
17 : 2025/08/24(日) 02:56:06.82 ID:VFpQ/MOp0
誓約書を取るのはヤバすぎる
ブラックかよ
ブラックかよ
18 : 2025/08/24(日) 02:58:06.68 ID:u4HYlnEs0
長野ってこういうイメージ
軽井沢とか
軽井沢とか
19 : 2025/08/24(日) 02:58:35.39 ID:dNs0JKZG0
夜這いとかしてそう
20 : 2025/08/24(日) 03:03:09.79 ID:OUNOD+vI0
どこもこんなもんやろ当たり前のことしか書いてへんやん
誓約書はさすがにどうかと思うが
こんなんにビビってたら移住なんて無理や
誓約書はさすがにどうかと思うが
こんなんにビビってたら移住なんて無理や
23 : 2025/08/24(日) 03:11:04.53 ID:ErgFHxVS0
>>20
一体どこに住んでるんや君
多分日本の8割位は既に近所とコミュニケーション一切取らないでも生活できるぞ
一体どこに住んでるんや君
多分日本の8割位は既に近所とコミュニケーション一切取らないでも生活できるぞ
26 : 2025/08/24(日) 03:14:45.06 ID:OUNOD+vI0
>>23
福岡の久留米やけどふつうに草刈りや溝掃除するし消防団も入っとるで
福岡の久留米やけどふつうに草刈りや溝掃除するし消防団も入っとるで
28 : 2025/08/24(日) 03:15:23.35 ID:ErgFHxVS0
>>26
ほーん
九州はやっぱ未だ未開の地なんやね
ほーん
九州はやっぱ未だ未開の地なんやね
31 : 2025/08/24(日) 03:17:27.47 ID:OUNOD+vI0
>>28
キミはどこに住んでるんや?
キミはどこに住んでるんや?
21 : 2025/08/24(日) 03:04:57.70 ID:yideHOb20
住民のJSからJKまでセクロスさせてくれるなら守ってやってもええぞ
ロハでやってもらおうってなら4ね
ロハでやってもらおうってなら4ね
22 : 2025/08/24(日) 03:07:28.81 ID:dIw/Qqai0
そんなんだから過疎るのでは?
24 : 2025/08/24(日) 03:12:10.11 ID:tlR+DbtH0
リターンは?
25 : 2025/08/24(日) 03:13:28.82 ID:TZoHjkyfr
空き家等の購入(賃貸)でもう冒頭から知能が計り知れるな
中学生でもやべえかな?って気づけるだろ
賃貸の二文字だと意味は通らないしそもそもカッコで括るのはズレてる
中学生でもやべえかな?って気づけるだろ
賃貸の二文字だと意味は通らないしそもそもカッコで括るのはズレてる
33 : 2025/08/24(日) 03:18:06.16 ID:SV7HHF7o0
>>25
それ思ったわ
移住者への命令、がシンプルかつ的確な件名やな
それ思ったわ
移住者への命令、がシンプルかつ的確な件名やな
37 : 2025/08/24(日) 03:27:00.47 ID:TZoHjkyfr
>>33や
27 : 2025/08/24(日) 03:15:05.29 ID:r0+E+Aas0
こうやって書面で指示してくれるだけかなり優しい方だろ
29 : 2025/08/24(日) 03:15:25.62 ID:oCbtJrsz0
でも書いてあるのはいいじゃん?これ守らんかったらひどいけどさ
1は全然よし
2がきついね、冠婚葬祭、消防団とか義務にされるのは厳しいよ
1は全然よし
2がきついね、冠婚葬祭、消防団とか義務にされるのは厳しいよ
30 : 2025/08/24(日) 03:16:33.07 ID:RRijWeq+0
こういうのは叩いてはいけないよ
黙って移住者を集めたあとで要求されるのが一番困る
最初にはっきり説明しておくほうがお互い幸せ
黙って移住者を集めたあとで要求されるのが一番困る
最初にはっきり説明しておくほうがお互い幸せ
32 : 2025/08/24(日) 03:17:38.15 ID:4pZAmUxL0
高齢者増えたから支え合いとか聞こえのいいこと言っとるけど高齢者がこっち支えてくれることないやろ
34 : 2025/08/24(日) 03:18:33.45 ID:ErgFHxVS0
>>32
これなんよな〜
見返りないのにやりたい奇特な人間おらんやろシンプルに
これなんよな〜
見返りないのにやりたい奇特な人間おらんやろシンプルに
35 : 2025/08/24(日) 03:26:29.02 ID:OUNOD+vI0
>>34
どこ住んでるか答えれないくせに日本の8割はコミュ不要とか大嘘こいてんのかよw
どこ住んでるか答えれないくせに日本の8割はコミュ不要とか大嘘こいてんのかよw
38 : 2025/08/24(日) 03:30:38.91 ID:oCbtJrsz0
ある程度の理不尽は必要ではある
問題なのは特定の人だけに仕事を押し付けちゃうイジメになることだと思う
問題なのは特定の人だけに仕事を押し付けちゃうイジメになることだと思う



コメント